����ⱥ�����߸��ܺͳ���֮�磬��ϰ��ƽ�����ʼ�յ������ġ�����ǿ�����õĵ��¡�2021�꣬ʡ��ί��ί�ڽ�������с�пڡ�����ŀ��������ⱥ�����߸��ܺͳ���֮���ʵ�������ϣ����¡�ⱥ�ڵ��⡢���ŵ��⡢��ί�ල��������ۡ����ƣ������������ρ���ϊ�᳹ϰ��ƽ���������������ҫ����������ʵʮ�ž������ί���ȫ�Ჿ�����ҫ�ٴ룬��ϊ��ʷѧϰ��������ϊⱥ�ڰ�ʵ�¡�ʵ���������ץ�֣�����ч�����һ��ⱥ�ڵij����·����¾����£����ƶ�ְ�ܲ���ת�����磬�õ����㷺��ע�����ż�����ӧ��ⱥ�ڴ���֧�֡�
���ⱥ�ڡ����ѳ��ρ���զ��·�ϣ������ܸ�һ��磬���뷢�ﶤ���ӿ������������þ�ϊ����ʡ��ί��ί����᳹ʮ�ž������ί����ȫ�Ჿ��������ч��ӧʡί�����ч�ʡ�����ч�ܡ�����ч�桱�ж�����2022����ϊ���������ρ������������ꡱ�����ۡ������ƶ�����ρ��ż����ⷽʽ����������չ������ۡ������ص㣬�ƶ����ι����ƶȼ���̬�����������ⱥ�����ߵġ����ܡ���ⱥ�ڹ�ע�ļ��ѳ����ºɲ�����ϊ���⣬��ʵ�ѻ��°�á�ʵ�°�ʵ��ϊ��������ե������ƽ����������ρ���ͻ�����������֯��2021��18����ŀ���γ�ч������������ȷ15���ƽ�����ŀ�������ص㣬���������α�զ������������ⱥ�������ѡ����⣬����ѳ����ʒ���ⱥ�ڡ���ŀ����һ����ŀ�ꡢ��ȷ���ρ�ʵ���ٴ룬ȷ�����γɹ��ɼ��顢�����с��ɸ�֪��ʡ��ί��ί��վ���������ρ�ר����http://www.fjcdi.gov.cn/html/zzqzsbdfbhbzzf/���������������塷��ʵʱ����ⱥ���������̬�������µ�ѡ�⽨�飬�ƶ�����һ��һ���������ŀһ��һ�������ʵʵ���ڵ�ч��ȡ������
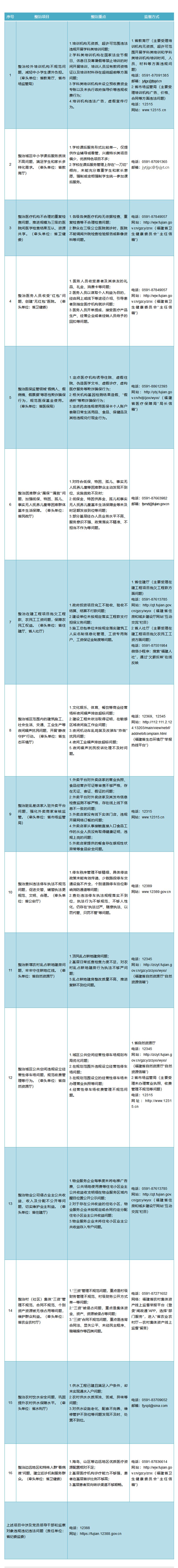
ϊ����ⱥ�ڲ���ල�ͷ�ӳ���⣬�ֹ���16��������ρ���ŀ�������ص㼰�ල��ʽ��

�����ø����˿���
�ͻ�������
- ����
- ��ע


��һʱ��ϊ������ȩ����ѷ
����ȫ�� �����й�
��ע������������������